Размер:
AAA
Цвет: CCC
Изображения Вкл.Выкл.
Обычная версия сайта

?
Направляемые сообщения не являются обращениями граждан, рассматриваемыми в порядке, установленном Федеральным законом от 2 мая 2006 г. № 59-ФЗ «О порядке рассмотрения обращений граждан Российской Федерации».
Расскажите о проблеме
Написать сообщение












f11615c3-79b0-49b3-bc73-fedaecb7f0d3.jpg
 WhatsApp Image 2025-07-21 at 10.46.33.jpeg 123.jpg     
25.02.2016

Урок «Мужества и Чести»



160225gibddВ преддверии Дня защитника Отечества в МОУ СОШ №6 проведен урок «Мужества и Чести» с учащимися 9 классов, на котором выступили старший инспектор по пропаганде ОГИБДД капитан полиции Наталья Королева и главный специалист, эксперт по работе с личным составом ОРЛС Михаил Васильевич Севастьянов. Ребятами была просмотрена презентация – кадры военных лет, перед началом занятия минутой молчания почтили память погибших в горячих точках. На мероприятии говорили о ветеранах органов внутренних дел принимавших участие в Великой Отечественной войне, о тех, кто принимал участие в контртеррористической операции на Северном Кавказе и тех, кто исполнил свой интернациональный долг в республике Афганистан, о героических поступках сотрудников полиции в мирное время.

В заключении до учащихся была доведена информация о поступлении в высшие учебные заведения в системе МВД и условиях прохождения службы в ОВД.

Госавтоинспекция








24.02.2016

«Профессия и профессионал»



160224gibdd17 февраля в рамках недели «Мужества и Чести» посвященной Дню защитника Отечества, на базе Левобержной школы г. Тутаева МУ центром психолого-педагогическим медико-социальной помощи «Стимул» для обучающихся (мальчиков) 8-10 классов организована и проведена конференция на тему: «Встреча с профессией и профессионалами». Цель данного мероприятия: повысить информированность учащихся о содержании, специфике профессии, о потребности на рынке труда и вопросов трудоустройства.

В непринужденной обстановке учащиеся могли пообщаться и задать интересующие их вопросы специалистам различных профессий, высококлассным мастерам своего дела, которые знают профессию «изнутри», ее «плюсы» и «минусы», и достигли высоких результатов в своей профессиональной деятельности. Учащиеся встретились с такими специалистами, как автомеханик, военный преподаватель, инженер, формовщик литейных форм, участковый инспектор, инспектор Госавтоинспекции, инспектор по делам несовершеннолетних, электромонтер.

Специалисты центра подобные встречи проводят ежегодно. Это помогает повысить уровень мотивации при выборе профессии, помогает сориентироваться в сложном мире профессий.

Госавтоинспекция








20.02.2016

Об оформлении дорожно-транспортного происшествия



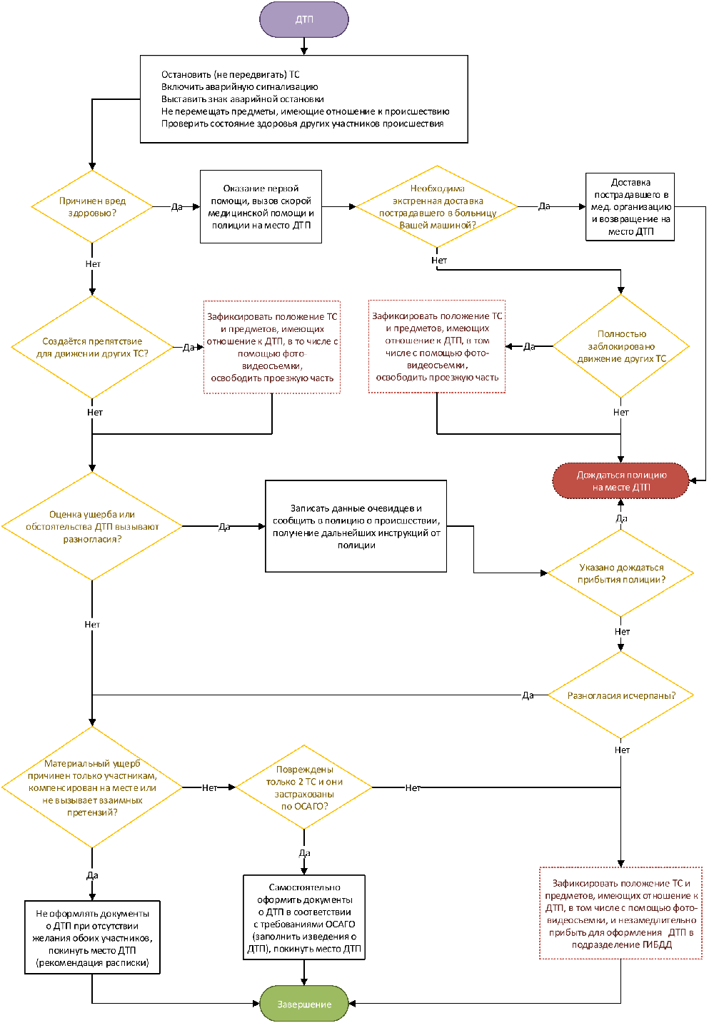
В связи с актуальностью вопроса сокращения времени оформления ДТП постановлением Правительства Российской Федерации от 6 сентября 2014 года № 907 «О  внесении изменений в Правила дорожного движения, утвержденные постановлением Совета Министров - Правительства Российской Федерации от 23 октября 1993 г. № 1090» внесены изменения в ПДД, конкретизирующие порядок действий участников ДТП на месте происшествия, в том числе по фиксации обстановки средствами фотосъемки, видеозаписи и освобождению проезжей части, расширяющие круг обстоятельств, при которых они могут покинуть место ДТП, а также позволяющие сотрудникам полиции не выезжать для оформления ДТП при отсутствии пострадавших и разногласий между его участниками.

В целях обучения самостоятельному оформлению документов о ДТП его участниками, расширения практики применения Европротокола, а также не  привлечения водителей к административной ответственности за невыполнение обязанностей в связи с ДТП на официальном сайте Госавтоинспекции создан сервис, ориентирующий участников ДТП на совершение определенных действий в зависимости от конкретных условий: (http://www.gibdd.ru/assistant/dtp/).








19.02.2016

О дополнении ст. 264 Федерального закона № 528-ФЗ от 31 декабря 2014 года



Федеральным законом от 31 декабря 2014 г. N 528-ФЗ статья 264 дополнена примечаниями, вступающими в силу с 1 июля 2015 г. Примечания. 1. Под другими механическими транспортными средствами в настоящей статье и статье 264.1 настоящего Кодекса понимаются трактора, самоходные дорожно-строительные и иные самоходные машины, а также транспортные средства, на управление которыми в соответствии с законодательством Российской Федерации о безопасности дорожного движения предоставляется специальное право. 2. Для целей настоящей статьи и статьи 264.1 настоящего Кодекса лицом, находящимся в состоянии опьянения, признается лицо, управляющее транспортным средством, в случае установления факта употребления этим лицом вызывающих алкогольное опьянение веществ, который определяется наличием абсолютного этилового спирта в концентрации, превышающей возможную суммарную погрешность измерений, установленную законодательством Российской Федерации об административных правонарушениях, или в случае наличия в организме этого лица наркотических средств или психотропных веществ, а также лицо, управляющее транспортным средством, не выполнившее законного требования уполномоченного должностного лица о прохождении медицинского освидетельствования на состояние опьянения в порядке и на основаниях, предусмотренных законодательством Российской Федерации. Источник: http://stykrf.ru/264

Управление автомобилем, трамваем либо другим механическим транспортным средством лицом, находящимся в состоянии опьянения, подвергнутым административному наказанию за управление транспортным средством в состоянии опьянения или за невыполнение законного требования уполномоченного должностного лица о прохождении медицинского освидетельствования на состояние опьянения либо имеющим судимость за совершение преступления, предусмотренного частями второй, четвертой или шестой статьи 264 настоящего Кодекса либо настоящей статьей, -
наказывается штрафом в размере от двухсот тысяч до трехсот тысяч рублей или в размере заработной платы или иного дохода осужденного за период от одного года до двух лет с лишением права занимать определенные должности или заниматься определенной деятельностью на срок до трех лет, либо обязательными работами на срок до четырехсот восьмидесяти часов с лишением права занимать определенные должности или заниматься определенной деятельностью на срок до трех лет, либо принудительными работами на срок до двух лет с лишением права занимать определенные должности или заниматься определенной деятельностью на срок до трех лет, либо лишением свободы на срок до двух лет с лишением права занимать определенные должности или заниматься определенной деятельностью на срок до трех лет.
В 2015 году ОГИБДД МО МВД России «Тутаевский» по ст. 264 (прим) УК РФ выявлено 28 водителей, в 2016 – 6 водителей.








16.02.2016

За 15 дней февраля в Тутаевском районе зарегистрировано 39 ДТП



Из них 1 ДТП с пострадавшими, в котором 1 человек получил травмы.

Так, 3 февраля в 18 час. 20мин. на ул. Моторостроителей, водитель а/м Рено Логан не уступил дорогу пешеходу – 66-летней женщине, переходившей проезжую часть по нерегулируемому пешеходному переходу и совершил на нее наезд. В результате ДТП женщина получила телесные повреждения.
12.02.2016 в 13 час. 15 мин. у д. 11 пр. 50 лет Победы г. Тутаева был поврежден а/м Форд Фокус, предположительно грузовым автомобилем (возможно марки ГАЗель).

Свидетелей и очевидцев данного происшествия просим сообщить в ОГИБДД МО МВД России «Тутаевский» по адресу: г.Тутаев, ул.Дементьева, 30 (5 этаж) или по тел.: 2-34-03, 2-31-33, 2-13-58 или 02. Конфиденциальность гарантируем.

Госавтоинспекция